Description
P2P Botnet Architecture, which started off as an academic assignment, but quickly developed into an advanced, decentralized Command & Control (C&C) infrastructure.
- Scaled an initial proof-of-concept assignment into a robust Peer-to-Peer (P2P) network, eliminating single points of failure so the infrastructure cannot be actively taken offline.
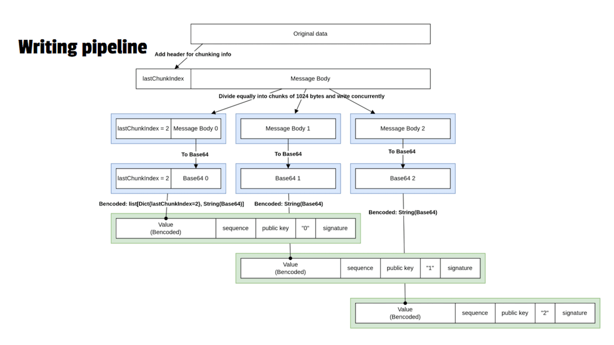
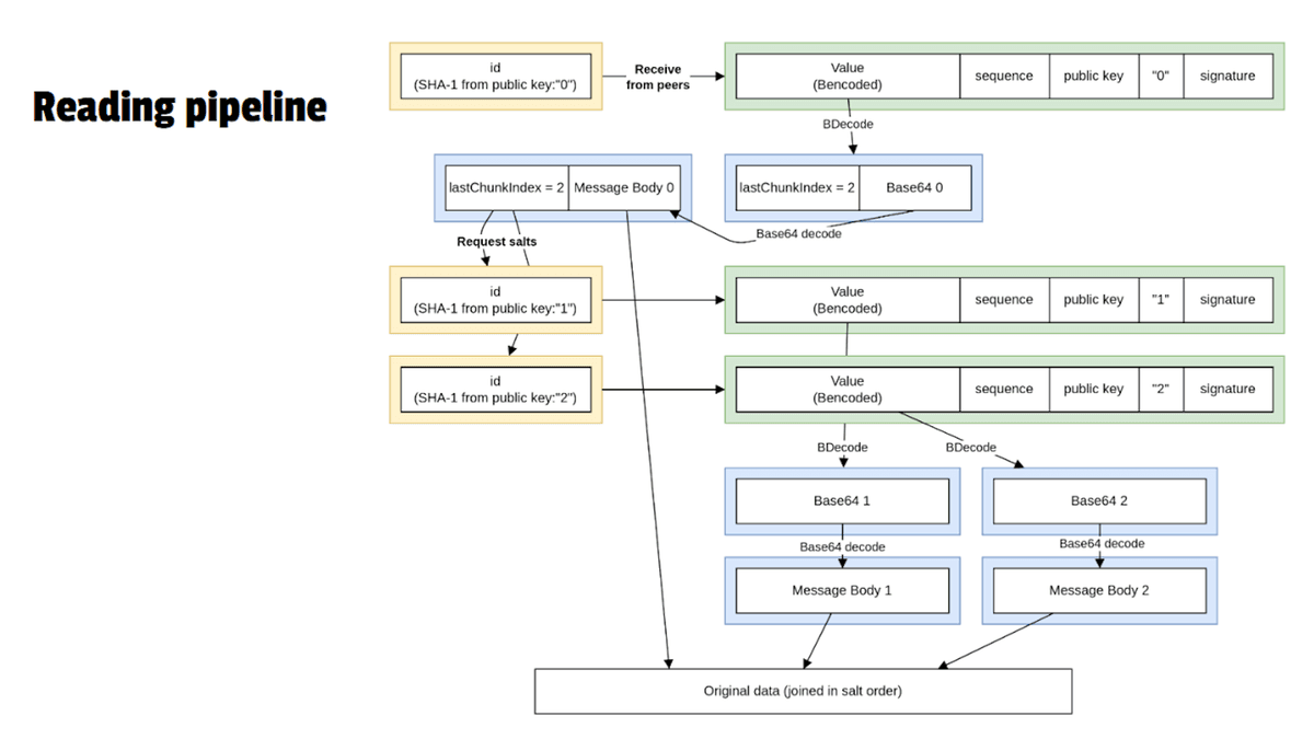
- Leveraged the Libtorrent library to build custom, decentralized communication protocols utilizing the BitTorrent Distributed Hash Table (BT-DHT).
- Misused the inner workings of certain BT-DHT protocols to conceal the origin of the network, ensuring the C&C operator (the "hacker") cannot be traced or backtracked by analyzing network traffic.
Note: Specific implementation details, source code, and exact methodologies have been strictly redacted for security purposes. If you want further technical information you can contact me.
Tech Stack
Team Members

Liam Froyen
Team Lead & Developer
DO
Diana Orynbaeva
Developer



